这个要怎么搞,我才大一,完全没思路

 

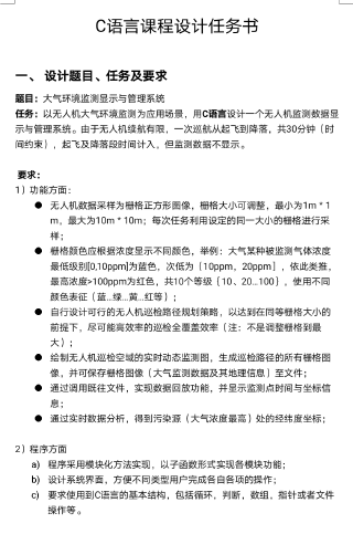
你好,这个大作业中的颜色表征,可以输出为字符,而并不真正的颜色,功能1:可以先输入一个size,来判断输入图像的栅格大小。功能2:进行分类判断,不同的类别对应不同的字符串‘blue'之类的颜色。功能3:这是个考算法的功能,使用深度优先或者广度优先。功能4:文件读写,考察open,write。功能5:文件的复制保存。功能6:考察排序。如有帮助,请采纳~

您好,我是有问必答小助手,您的问题已经有小伙伴解答了,您看下是否解决,可以追评进行沟通哦~

如果有您比较满意的答案 / 帮您提供解决思路的答案,可以点击【采纳】按钮,给回答的小伙伴一些鼓励哦~~

ps:问答VIP仅需29元,即可享受5次/月 有问必答服务,了解详情>>>https://vip.csdn.net/askvip?utm_source=1146287632